Содержание
Что такое сумматор
В общем смысле слова, сумматор — это какое-либо устройство, которое что-либо суммирует и выдает на выходе сумму этих воздействий. Сумматор можно представить в виде какого-либо неизвестного нам ящика, на который поступает входные воздействия и на выходе такого ящика выдается их сумма.
В электронике сумматоры делятся на две группы:
- сумматоры аналоговых сигналов
- сумматоры цифровых сигналов
В этой статье мы будем разбирать аналоговые сумматоры.
Аналоговый сумматор
Думаю, все из вас помнят осциллограмму постоянного напряжения
Если, допустим, цена нашего квадратика 1 В, то на данной картинке мы видим постоянное напряжение амплитудой в 1 В. Суммировать постоянное напряжение — одно удовольствие. Для этого достаточно сложить амплитуды этих сигналов в любой момент времени.
На рисунке ниже мы видим два сигнала A и B и сумму этих сигналов: A+B. Если сигнал A = 2 В, сигнал B = 1 В, то сумма этих сигналов составит 3 В.
Все то же самое касается и сигналов с отрицательной полярностью
Как вы видите, при сложении сигналов с равной амплитудой, но разной полярности, мы в сумме получаем 0. То есть эти два сигнала взаимно себя скомпенсировали: 1 +(-1)=0. Все становится намного веселее, если мы начинаем складывать сигналы, которые меняются во времени, то есть переменные сигналы. Они могут быть как периодические, так и непериодические.
Давайте для начала рассмотрим самый простой пример. Пусть у нас будут два синусоидальных сигнала с одинаковыми амплитудами, частотами и фазами. Подадим их на сумматор. Что получится в итоге?
Получим синусоиду с амплитудой в два раза больше. Как вообще она получилась? Вычисления производятся довольно просто. Каждая точка синусоиды A+B — это сложение точек в одинаковый момент времени синусоид А и B. Для наглядности мы взяли 3 точки: t1 , t2 и t3 .
Как вы видите, в момент времени t1 у нас амплитуда сигнала А была равна 1 В, амплитуда сигнала В тоже 1 В. В сумме их результат в момент времени t1 будет равен 2 В, что мы и видим на сигнале A+B. В момент времени t2 амплитуда сигнала A была 0 В, амплитуда сигнала В тоже 0 В. Как нетрудно догадаться, 0+0=0, что мы и видим на сигнале A+B в момент времени t2 . Ну а в момент времени t3 амплитуда сигнала А = -1 В, амплитуда сигнала В = -1 В, в результате их сумма -1+(-1) = — 2 В, что мы как раз и видим на синусоиде А+B в момент времени t3 . Отсюда напрашивается вывод: для сложения сигналов надо суммировать амплитуды сигналов в одинаковые моменты времени.
А давайте сместим фазу одного из сигналов на 180 градусов, относительно другого, но при этом амплитуды и частоты сигналов оставим без изменения. Про такие сигналы говорят, что они находятся в противофазе. Как думаете, чему будет равняться их сумма? Долго не думая, смещаем второй сигнал на 180 градусов и суммируем их амплитуды в каждый момент времени. Нетрудно догадаться, что их сумма будет равняться нулю, что мы и видим на рисунке ниже.
Сложение двух сигналов в программном симуляторе
Но что, если нам надо сложить в теории два каких-нибудь два сложных сигнала с разными фазами, амплитудами, частотами? Здесь проще всего прибегнуть как различным симуляторам. Один из них — это Proteus. С помощью него я могу сложить два любых сигнала и посмотреть их сумму. Для этого выбираю синусоидальный генератор
потом виртуальный осциллограф
Собираю схему
Щелкаю два раза на генератор и задаю его параметры
Давайте сложим два наших синусоидальных сигнала с одинаковыми амплитудами, фазами и частотами, как во втором примере
Прописываем амплитуду и частоту каждого сигнала, остальное ничего не трогаем. Потом нажимаем «пуск»
Потом нажимаем правой кнопкой мыши на наш виртуальный осциллограф и нажимаем Digital Oscilloscope
Сигнал с канала B я немного сдвинул вниз, иначе он совпадает с сигналом А. Оно и неудивительно, так как это два идентичных сигнала.
Для того, чтобы найти их сумму, нам достаточно нажать на кнопку A+B
Получаем сумму двух сигналов
В таком виртуальном осциллографе можно складывать любые два сигнала.
Давайте сложим два таких сигнала
Нажимаем A+B и получаем вот такую сумму сигналов
А давайте сдвинем синусоидальный сигнал на 90 градусов по фазе. Имеем
В результате сумма сигналов будет
На моем реальном цифровом осциллографе тоже имеется такая функция
Здесь на примере ниже я суммирую два сигнала: синусоидальный и прямоугольный. Зеленая осциллограмма — это сумма двух этих сигналов.
Сумматор на ОУ
Инвертирующий сумматор
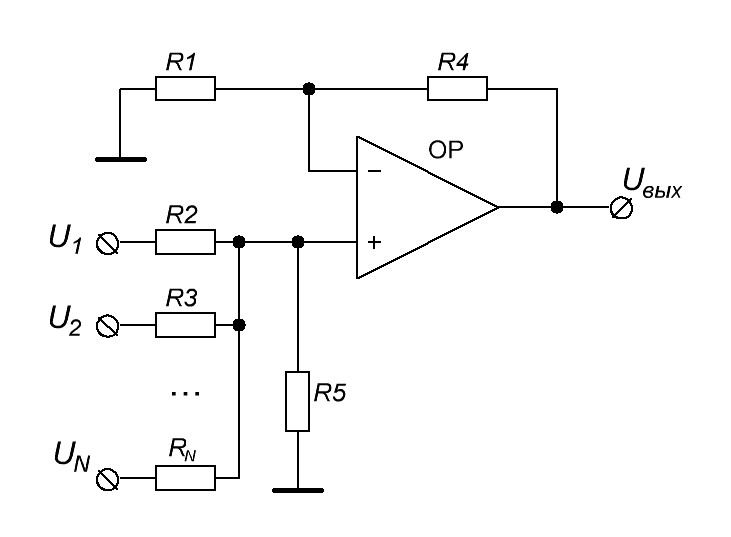
Как мы уже говорили еще в начале статьи: сумматор — это схема, которая суммирует два и более сигналов. Базовая схема сумматора на ОУ выглядит вот так:
Как и у инвертирующего усилителя, в схеме есть одна особенность. В точке E, где соединяются резисторы, находится потенциал виртуальной земли, о котором мы говорили еще в прошлой статье. Еще эту точку называют точкой суммирования сигналов.
Поэтому, сколько бы мы входных сигналов не подавали на такой сумматор, они не будут влиять друг на друга.
Не будем здесь делать сложные математические выкладки, а просто предоставим вам готовую формулу расчета выходного напряжения Uвых .
Как не трудно догадаться, для сложения двух сигналов
Формула примет вот такой вид:
Откуда в формуле знак «минус»? Так как эта схема сумматора построена на схеме инвертирующего усилителя, то на выходе будет сигнал со знаком «минус».
Как можно просто сложить два сигнала без всякого усиления?
Как вы заметили, выходное напряжение будет со знаком «минус». Добавив после такого сумматора инвертирующий усилитель на ОУ с R3 = R4 , можно добиться того, что у нас на выходе сигнал будет без знака «минус». То есть мы получим неинвертирующий сумматор.
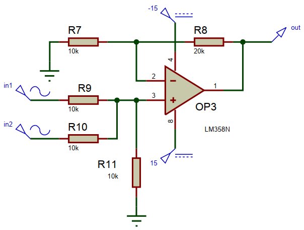
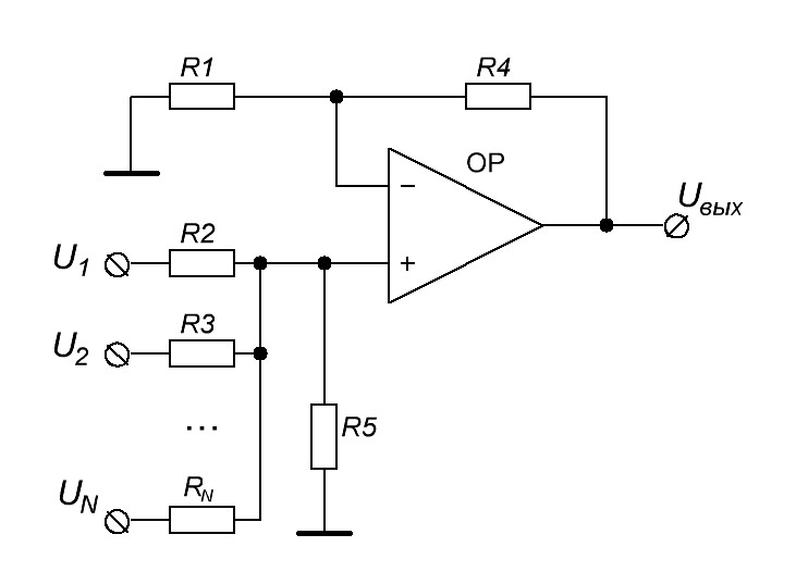
Неинвертирующий сумматор
Базовая схема будет выглядеть вот так:
Формулы для расчета
Поэтому, сумматор для двух сигналов будет выглядеть вот так:
Если взять R5 = R2 = R3, то у нас будет простой сумматор с единичным коэффициентом усиления, который на выходе даст просто сумму двух входных сигналов.
где
Причем должно выполняться условие:
то есть в нашем случае отношение этих резисторов должно равняться 2.
Компенсационный резистор в схеме сумматора
Для борьбы с током смещения, в схему также добавляется компенсационный резистор.
Для схемы с двумя входными сигналами он вычисляется по простой формуле
Если входов больше, то его значение вычисляется по формуле
Как работает сумматор на ОУ на примере
Симуляция работы инвертирующего сумматора
Давайте рассмотрим работу нашего сумматора на ОУ в симуляторе Proteus.
На вход такого сумматора будет подавать синусоидальные сигналы с амплитудой в 1 В, но с разной частотой. На in1 у нас будет сигнал с частотой в 50 Гц, на in2 сигнал с частотой в 100 Гц и на in3 сигнал с частотой в 150 Гц. Как вы видите, все 3 резистора после сигналов имеют одинаковый номинал в 1 кОм для удобства расчета коэффициента усиления. То есть все сигналы будут усиливаться одинаково. Резистор R2 имеем номинал в 2 кОм. Это значит, что коэффициент усиления на выходе будет равен 2. То есть сумма сигналов будет помножена на коэффициент 2 и инвертирована.
Итак, для того, чтобы посмотреть сигналы как на экране осциллографа, можно также воспользоваться инструментом аналоговым анализатором
на рабочем поле появится окно Analogue Analysis
Для того, чтобы анализировать входы, просто переносим в наше окошко входы in1, in2, in3 и выход out, удерживая левую кнопку мыши
В результате увидим это
Разворачиваем окно
Потом нажимаем пробел и в большом окне уже видим все наши сигналы: и входные, и выходной. (нажмите на картинку, откроется в новом окне)
черная осциллограмма — это и есть сумма всех трех синусоид усиленная в 2 раза, но со знаком «минус».
В чистом виде на выходе ОУ у нас будет только черная осциллограмма. Она является суммой всех входных сигналов, помноженная на 2, но со знаком «минус».
Работа неинвертирующего сумматора
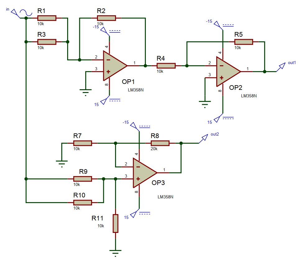
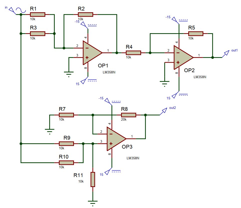
Итак, давайте соберем простой нормальный сумматор для, который бы просто складывал сигналы и на выходе выдавал нормальный неинвертированный сигнал. Для того, чтобы создать такой сумматор, наш коэффициент усиления должен быть равен единице, а на выходе мы должны инвертировать такой сигнал. Настало время использовать схему для неинвертирующего сумматора
Итак, все что мы хотим — это просто сложить три сигнала и посмотреть их сумму. И все! Не надо ничего усиливать и инвертировать. Поэтому, наша схема будет выглядеть вот так:
В этой схеме первый каскад на ОУ суммирует входные сигналы, а второй каскад просто инвертирует получившийся сигнал. В каждом усилителе коэффициент передачи равен 1, поэтому, никакого усиления сигнала в данной схеме не происходит.
Итак, осциллограмма со всеми сигналами
Если оставить на экране только осциллограмму выходного сигнала
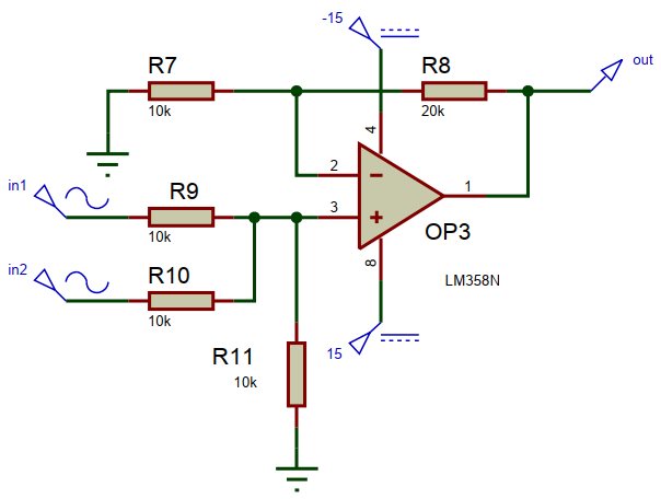
Тот же самый эффект мы можем получить и с помощью схемы на одном ОУ, о которой я упоминал выше:
Давайте на его входы подадим два одинаковых синусоидальных сигнала, но в противофазе. То есть мы должны получить что-то типа этого
Проверяем симуляцию и видим, что сумма двух одинаковых сигналов в противофазе действительно равняется нулю
АЧХ и ФЧХ сумматора
Все вы помните, что реальный ОУ — это не идеальный радиоэлемент. С ростом частоты его усилительные свойства начинают падать. Для того, чтобы рассмотреть, как ведет себя сумматор на ОУ, давайте построим виртуальную АЧХ для математической модели ОУ LM358, который мы задействуем в схеме сумматора. На два входа мы будем подавать сигнал с одного и то же генератора. То есть в данном случае у нас на входы подаются два абсолютно идентичных сигнала.
Как можно увидеть на виртуальном графике АЧХ, полоса пропускания такого сумматора на уровне в -3 дБ от максимального уровня сигнала составляет 347 кГц.
Частота единичного усиления уже будет равняться 600 кГц
Если рассмотреть ФЧХ, то можно также заметить, что после 10 кГц начинает меняться фаза сигнала
Поэтому, при разработке всегда учитывайте неидеальность характеристик ОУ, которые также можно посмотреть в даташите.
Сравнение неинвертирующих сумматоров
Давайте сравним схему неинвертирующего сумматора на двух ОУ
и неинвертирующего сумматора на одном ОУ
Для более удобной симуляции мы на них будем подавать и суммировать один и тот же сигнал синусоидальный сигнал
Давайте рассмотрим, что же случится с выходным сигналами на ФЧХ. Как можно увидеть, сигнал неинвертирующего сумматора с двумя ОУ будет запаздывать по фазе больше, чем с одним ОУ. Это объясняется тем, что каждый ОУ вносит небольшую задержку.
Плюсы и минусы инвертирующего и неинвертирующего сумматора
Не забывайте, что инвертирующий сумматор на выходе будет давать сумму сигналов со знаком «минус», умноженных на коэффициент усиления. Неинвертирующий сумматор выдаст на выходе просто сумму сигналов умноженных на коэффициент усиления. Также инвертирующий сумматор проще построить и рассчитать. Если вы создаете какой-либо микшер на основе сумматора, то для человеческого уха нет никакой разницы, инвертируемый сигнал на выходе или нет. Поэтому, в этом случае будет проще применить инвертирующий сумматор.
Применение аналогового сумматора
В настоящее время аналоговый сумматор используется в схемах, где надо суммировать два и более аналоговых сигналов. Это могут быть микшеры звукового диапазона, где надо объединить выходные сигналы от микрофонов, а также от устройств, которые создают различные спецэффекты и которые потом можно добавить к основной звуковой дорожке. Вся прелесть микшеров на ОУ заключается в том, что входные сигналы никак не влияют друг на друга. А также это могут быть схемы операционной обработки сигналов для выполнения арифметической обработки сигналов (сложение/вычитание).
при участии JEER
Рекомендую посмотреть классное видео про сумматор:







































































