Содержание
В последнее время очень популярны часы на газоразрядных индикаторах. Эти часы множеству людей дарят теплый свет своих ламп, создают уют в доме и непередаваемое ощущение дыхания прошлого. Давайте же в этой статье разберемся, из чего же сделаны такие часы и как они работают. Сразу скажу, что это статья обзорная, поэтому многие непонятные места будут рассмотрены в следующих статьях более подробно.
Часы можно разделить на следующие функциональные блоки:
1)Блок высокого напряжения (в чем измеряется напряжение)
2)Блок индикации
3)Счетчик времени
4)Блок подсветки
Давайте разберем каждый из них более подробно.
Блок высокого напряжения
Для того, чтобы внутри лампы засветилась цифра, нам нужно подать на нее напряжение. Особенность газоразрядных ламп в том, что напряжение нужно довольно высокое, порядка около 200 Вольт постоянного напряжения. Ток же для лампы, наоборот, должен быть очень маленький.
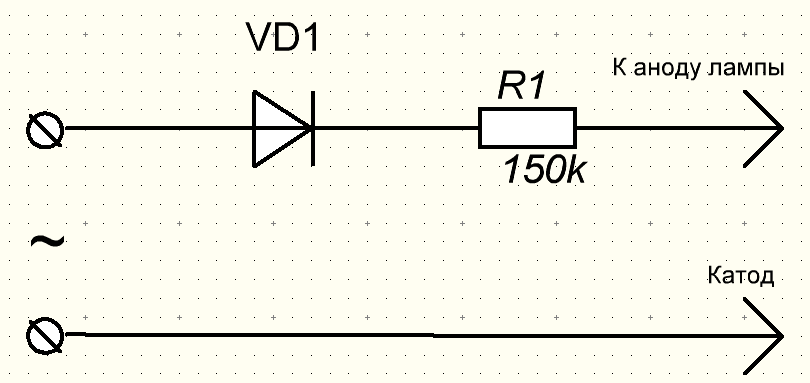
Где же взять подобное напряжение? Первое что приходит на ум – сетевая розетка. Да, можно воспользоваться выпрямленным сетевым напряжением. Схема будет выглядеть следующим образом:
Недостатки данной схемы очевидны. Это отсутствие гальванической развязки, нет какой-либо безопасности и защиты схемы вообще. Таким образом лучше проверять лампы на работоспособность, соблюдая при этом максимальную осторожность.
В часах конструкторы пошли другим путем, повысив безопасное напряжение до нужного уровня с помощью DC-DC преобразователя. Если говорить совсем кратко, подобный преобразователь работает по принципу качелей. Мы ведь можем прикладывая легкое усилие руки к качелям придать им достаточно большое ускорение, так ведь? Так же и DC-DC преобразователь: малое напряжение раскачиваем до высокого.
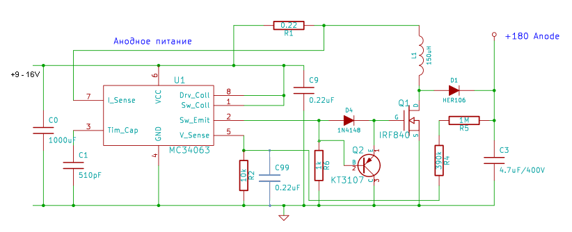
Приведу одну из наиболее распространенных схем преобразователей (кликните для увеличения, схема откроется в новом окне)
Схема с так называемым полудрайвером полевого транзистора. Обеспечивает достаточно большую мощность, чтобы питать шесть ламп, при этом не нагреваясь как утюг.
Блок индикации
Следующий функциональный блок – индикация. Представляет из себя лампы, у которых катоды соединены попарно, а аноды выведены на оптопары или транзисторные ключи. Обычно в часах применяется динамическая индикация в целях экономия места на печатной плате, миниатюризации схемы и упрощения разводки платы
Счетчик времени
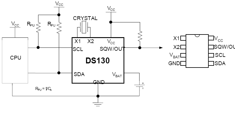
Следующий блок – счетчик времени. Проще всего это сделать на специализированной микросхеме DS1307
Она обеспечивает отличную точность времени. Благодаря этой микросхеме, часы сохраняют правильное время и дату, не смотря на длительное отключение питания. Производитель обещает до 10 лет (!) автономной работы от круглой батарейки CR2032.
Вот типичная схема подключения микросхемы DS1307:
Есть также подобные микросхемы, которые выпускают множество фирм по изготовлению радиокомпонентов. Эти микросхемы могут обеспечивать особую точность хода времени, но они будут дороже. Их применение, как мне кажется, в бытовых часах не целесообразно.
[quads id=1]
Блок подсветки
Блок подсветки самая простая часть часов. Она ставится по желанию. Это всего лишь светодиоды под каждой лампой, которые обеспечивают фоновую подсветку. Это могут быть одноцветные светодиоды, или RGB светодиоды. В последнем случае цвет подсветки можно выбрать какой угодно или вообще сделать его плавно меняющимся. В случае RGB необходим соответствующий контроллер. Чаще всего этим занимается тот же микроконтроллер, который считает время, но для упрощения программирования можно поставить дополнительный.
Ну а теперь несколько фотографий достаточно сложного проекта часов. В нем использованы два микроконтроллера PIC16F628 для управления временем и лампами и один контроллер PIC12F692 для управления RGB подсветкой.
Бирюзовый цвет подсветки:
А теперь зеленый:
Розовый цвет:
Все эти цвета настраиваются одной кнопкой. Выбрать можно какой угодно. RGB диоды способны выдать любой цвет.
А это кусочек высоковольтного преобразователя. Ниже на фото полевой транзистор, сверхбыстрый диод и накопительный конденсатор DC-DC преобразователя
Этот же преобразователь, вид снизу. Применен SMD дроссель и SMD версия микросхемы MC34063. На фото еще не смыты остатки флюса.
А это упрощенный четырехламповый вариант часиков. Так же с RGB подсветкой
Ну а это уже классика строения часов на газоразрядных лампах Sunny Clock, статическая подсветка и немного не обычный способ управления лампами с помощью пары дешифраторов К155ИД1
В следующей статье поговорим более подробно о DC-DC преобразователях и получения высокого напряжения. Так же подробно разберем процесс сборки такого преобразователя и запустим от него лампу.
Всем спасибо, с вами был El Kotto. Вступайте в группу в контакте Газоразрядные лампы (Nixie Tube), а также задавайте вопросы лично мне ElKotto, если нужны какие-то детальные подробности или помощь ;-)



























